Microeconomics

Table of Contents

1 Basic Principles

1.1 Opportunity Cost

1.2 Marginal Benefit

1.3 Invisible Hand

1.4 Trade and Specialization

1.5 Market Failure

  • externality
  • market power

2 Demand&Supply

2.1 Demand

2.1.1 Factors

  • \(Q_x\): quantity demanded of \(x\)
  • \(P_x\): price of \(x\)
  • \(I\): income
  • \(P\): preference
  • \(P_r\): price of related good
    • substitute
    • complement

2.1.2 Demand Function

\[Q_d = f(P_x, P_r, I, P)\]

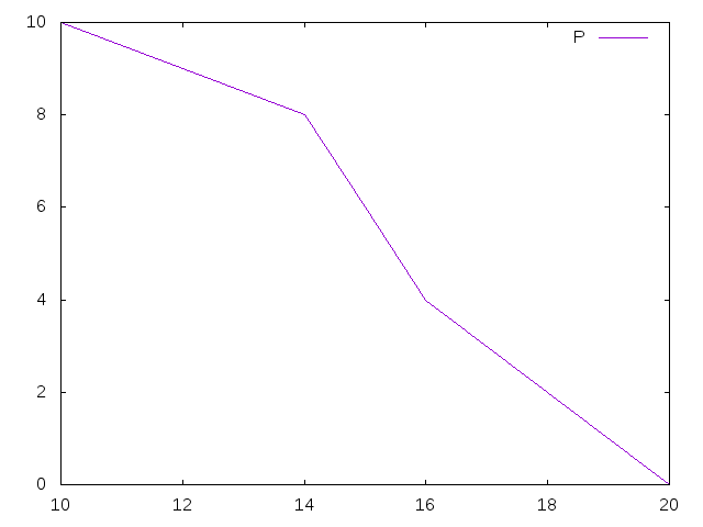
2.1.3 Demand Curve

P Q
0 20
2 18
4 16
6 15
8 14
10 10

DemandCurve.png

2.2 Supply

2.2.1 Factors

  • \(P_x\): price of \(x\)
  • \(P_i\): price of inputs
  • \(Tech\): Technology

2.2.2 Supply Function

\[Q_s = f(P_x, P_i, Tech)\]

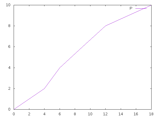
2.2.3 Demand Curve

P Q
0 0
2 4
4 6
6 9
8 12
10 18

SupplyCurve.png